聯絡我們
工會簡介
工會簡介
組織章程
加入工會的好處
代表選舉辦法
115 年度行事表
服務內容
勞健保業務
會員福利
會員互助金實施辦法
會員子女獎學金
重陽節敬老贈禮
團體綜合保險福利專案
申請入會
入會須知
勞健保相關文件
福利申請相關文件
其他文件
愛心公益
各項活動
本會旅遊
優良單位
好康報報
最新消息
NEWS
首頁
>
最新消息
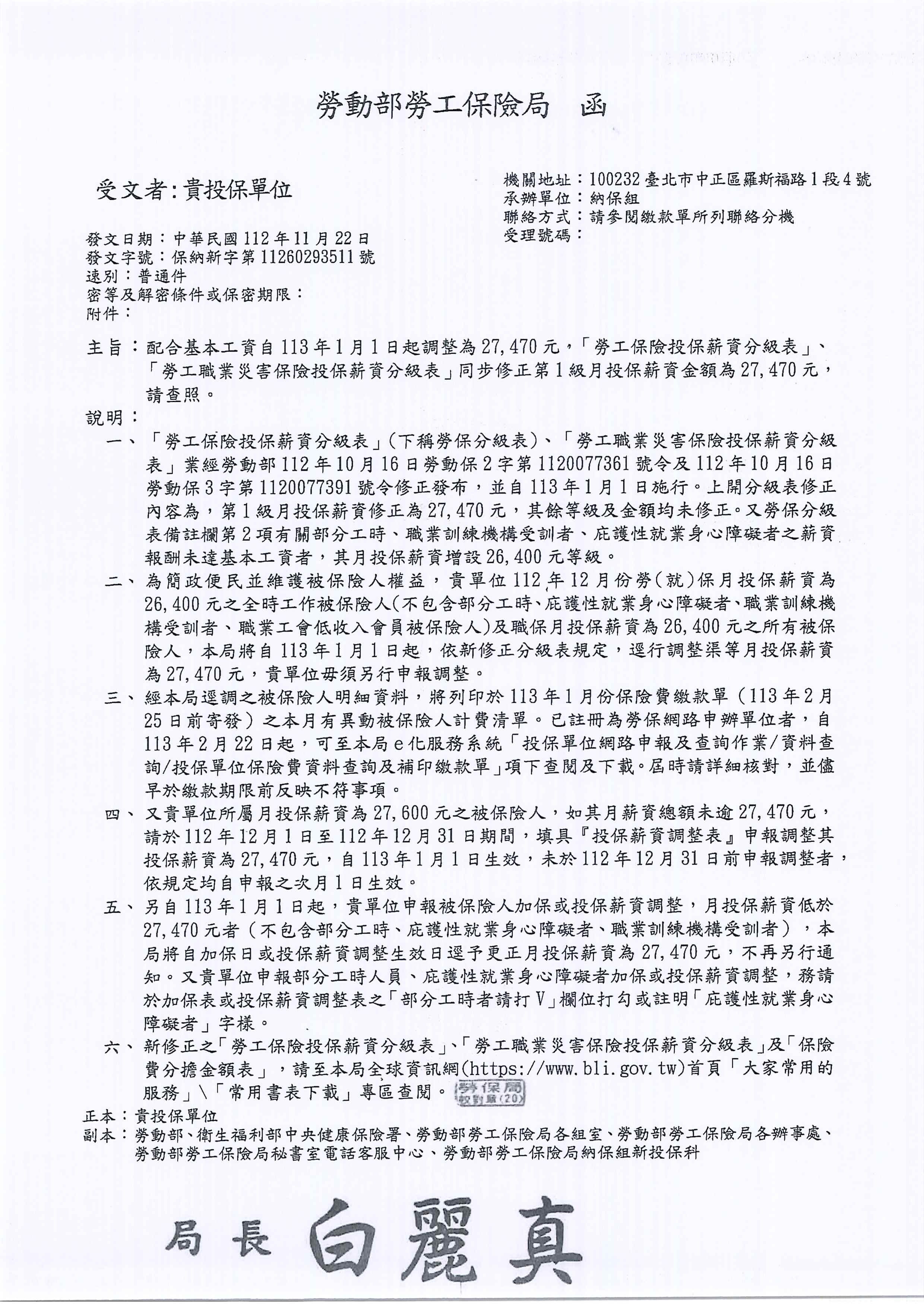
> 轉函:勞動部勞工保險局文~配合基本工資自113.1.1起調整為27470元
2023.11.24
轉函:勞動部勞工保險局文~配合基本工資自113.1.1起調整為27470元
上一則
回列表
下一則
會員登入
帳號
密碼
忘記密碼?
登入
Tel.(04)2323-6268
上班時間 周一至周五 9:00~17:30
傳真 : (04)2329-6893 / E-mail : advertising.act.for@gmail.com
地址 : 404 臺中市北區博館路87號6樓
Copyright © 2015 廣告代理工會 All Rights Reserved. Design by
E.LINK
工商黃頁
商貿E站通
響應式網站設計